Services
PBA 정밀 분석
기존 장비의 PBA(Printed Board Assembly) 상태를 정밀하게 분석합니다. 고해상도 현미경과 전문 측정 장비를 활용하여 회로 패턴, 부품 배치, 손상 부위를 면밀히 검토합니다. 이 과정에서 확보된 데이터는 복원 및 성능 개선의 핵심 자료로 활용됩니다.

역설계
물리적인 기판에서 회로도와 거버 데이터를 정밀하게 복원합니다. 다층 기판(Multi-layer)의 내부 레이어까지 100% 구조를 파악하여, 단종된 장비나 도면이 없는 시스템을 완벽하게 재생산할 수 있는 데이터를 생성합니다.

제품 개발
회로도 제작

분석된 PBA 데이터를 바탕으로 최신 설계 기준에 맞는 회로도를 제작합니다. 전문 CAD 도구를 사용하여 정확한 회로 설계를 진행하며, 필요시 성능 개선을 위한 회로 최적화도 함께 수행합니다.
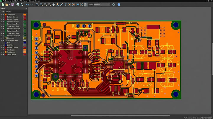
거버 제작

PCB 제조를 위한 업계 표준 거버(Gerber) 파일을 생성합니다.
다층 기판의 각 레이어, 드릴 데이터, 솔더 마스크,
실크스크린 등 양산에 필요한 모든 데이터를 포함합니다.
IPC 표준을 준수하여 어떤 제조사에서도 호환 가능합니다.
제작 단계
PCB 제작

거버 데이터를 기반으로 고품질 PCB 기판을 제작합니다. FR-4, 고주파 기판, 메탈코어 등 다양한 소재에 대응하며, 1~16층까지의 다층 기판 제작이 가능합니다.
엄격한 품질 관리를 통해 신뢰성 높은 기판을 공급합니다.
부품 수급
.jpg)
검증된 글로벌 공급망을 통해 정품 전자부품을 신속하게 수급합니다. 단종 부품의 경우 호환 대체품 검토 및 추천 서비스를 제공하며, 모든 부품은 입고 검사를 통해 품질을 보장합니다.
소량부터 대량까지 유연하게 대응합니다.

